欢迎您访问三氯化磷生产厂家-徐州永利精细化工有限公司!
           服务电话:0516-85529766  15862268598
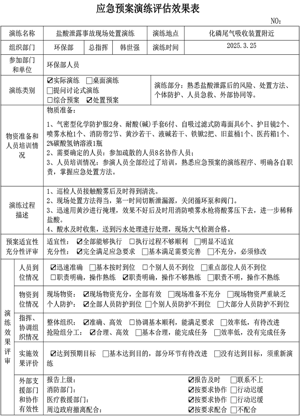
2025.3盐酸泄露事故现场处置演练、总结、评估
发布时间:2025/4/22 18:13:58      点击次数:151


上一条:2025.3环保部安全培训教育记录
下一条:2025.3液碱泄漏事故现场处置演练、总结、评估

返回列表

您感兴趣的新闻

 

Copyright @ 2019 徐州永利精细化工有限公司 All Rights Reserved
tep生产厂家
微信
tcpp生产厂家手机官网站
手机网站

tep、tep价格、tcpp、tcpp价格、tep生产厂家、tcpp生产厂家、二氯烟酸、三氯化磷价格、三氯氧磷价格、五氯化磷价格、五氯化磷生产厂家、三氯化磷生产厂家